目錄
主頁
首頁
學校資料
- 保良精神
- 志豪 Happy Heps
- 校刊-豪
- 學校簡介
- 學校發展計劃及報告
- 學校家課政策
- 學校評估政策
- 學校設施
- 本校校董會
- 教師團隊
- 教師專業發展
- 校曆表
- 校服樣式
- 聯絡我們
各科組資訊
- 中文科
- English Language
- 數學科
- 常識科
- 科學科
- 音樂科
- 體育科
- 視覺藝術科
- 普通話科
- 生活教育科
- IT及電腦科
- 全方位學習
- 圖書科
- 德育及公民教育
- 正向教育
- 環保教育
家教會
- 家教會會員商店優惠名單
- 最新消息
- 第二十一屆家長教師委員會家長執行委員
- 家教會及春暉社通告
- 活動花絮
- 家教會會訊
校友會
- 志豪發展史
- 加入校友會
- 歷屆畢業生合照
- 活動消息
- 校友校董選舉
- 校友會執行委員選舉
- 校友會活動
- 歷屆執委
- 第八屆執行委員會 [ 2023 – 2025 ]
教育服務中心
- 幼稚園班組惡劣天氣停課安排
- 課程概覽
- 一般班組惡劣天氣上課安排
- 中心通告
- 教育服務中心活動花絮
- 2025-2026年度
- 學習天地
- 暑期學堂花絮
- 「暑期學堂」惡劣天氣上課安排
訓育及輔導
- 宗旨及目的
- 全方位輔導服務簡介
- 校本輔導活動周年計劃內容
- 成長的天空活動日程
- 活動分享
- 家長網上資源
- 保良局守護兒童政策
- 《強制舉報虐待兒童條例》校本執行指引
入學與升學
- 升中傳真
- 入學申請
幼小同盟
  • 首頁
  • 學校資料
    • 保良精神
    • 志豪 Happy Heps
    • 校刊-豪
    • 學校簡介
    • 學校發展計劃及報告
    • 學校家課政策
    • 學校評估政策
    • 學校設施
    • 本校校董會
    • 教師團隊
    • 教師專業發展
    • 校曆表
    • 校服樣式
    • 聯絡我們
  • 各科組資訊
    • 中文科
    • English Language
    • 數學科
    • 常識科
    • 科學科
    • 音樂科
    • 體育科
    • 視覺藝術科
    • 普通話科
    • 生活教育科
    • IT及電腦科
    • 全方位學習
    • 圖書科
    • 德育及公民教育
    • 正向教育
    • 環保教育
  • 家教會
    • 家教會會員商店優惠名單
    • 最新消息
    • 第二十一屆家長教師委員會家長執行委員
    • 家教會及春暉社通告
    • 活動花絮
    • 家教會會訊
  • 校友會
    • 志豪發展史
    • 加入校友會
    • 歷屆畢業生合照
    • 活動消息
      • 校友校董選舉
      • 校友會執行委員選舉
      • 校友會活動
    • 歷屆執委
      • 第八屆執行委員會 [ 2023 – 2025 ]
  • 教育服務中心
    • 幼稚園班組惡劣天氣停課安排
    • 課程概覽
    • 一般班組惡劣天氣上課安排
    • 中心通告
    • 教育服務中心活動花絮
      • 2025-2026年度
    • 學習天地
    • 暑期學堂花絮
    • 「暑期學堂」惡劣天氣上課安排
  • 訓育及輔導
    • 宗旨及目的
    • 全方位輔導服務簡介
    • 校本輔導活動周年計劃內容
    • 成長的天空活動日程
    • 活動分享
    • 家長網上資源
    • 保良局守護兒童政策
    • 《強制舉報虐待兒童條例》校本執行指引
  • 入學與升學
    • 升中傳真
    • 入學申請
  • 幼小同盟
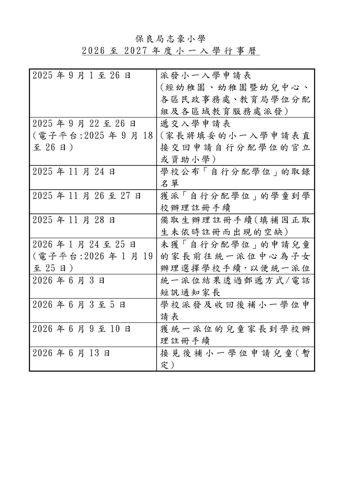
首頁 » 最新消息 » 2026-2027年度小一入學行事曆

2026-2027年度小一入學行事曆

2025-09-04

最近消息

  • 25-26年度:人工智能教師工作坊
  • 愛心傳承:保良局榮獲「愛心獎」殊榮
  • 25-26年度:故事媽媽計劃
  • 二零二六至二零二七年度小一自行分配學位取錄結果
  • 保良局慈善獎2025抽獎結果
  • 2026-2027年度小一自行分配學位註冊須知
  • 同理心 - 讓我們一起學習理解孩子
  • 保良局屬下幼稚園現正招生(2026-2027)
Copyright © 2026 PLK Horizon East Primary School. All Rights Reserved.